广东自考报名流程 2021年10月自考报名时间
广东2021年10月自考新生预报名时间为7月20日10:00至23日12:00,正式报名时间为7月20日10:00至23日17:00。考生报考时间为7月26日14:00至29日17:00。报名入口是【广东省自学考试管理系统】。
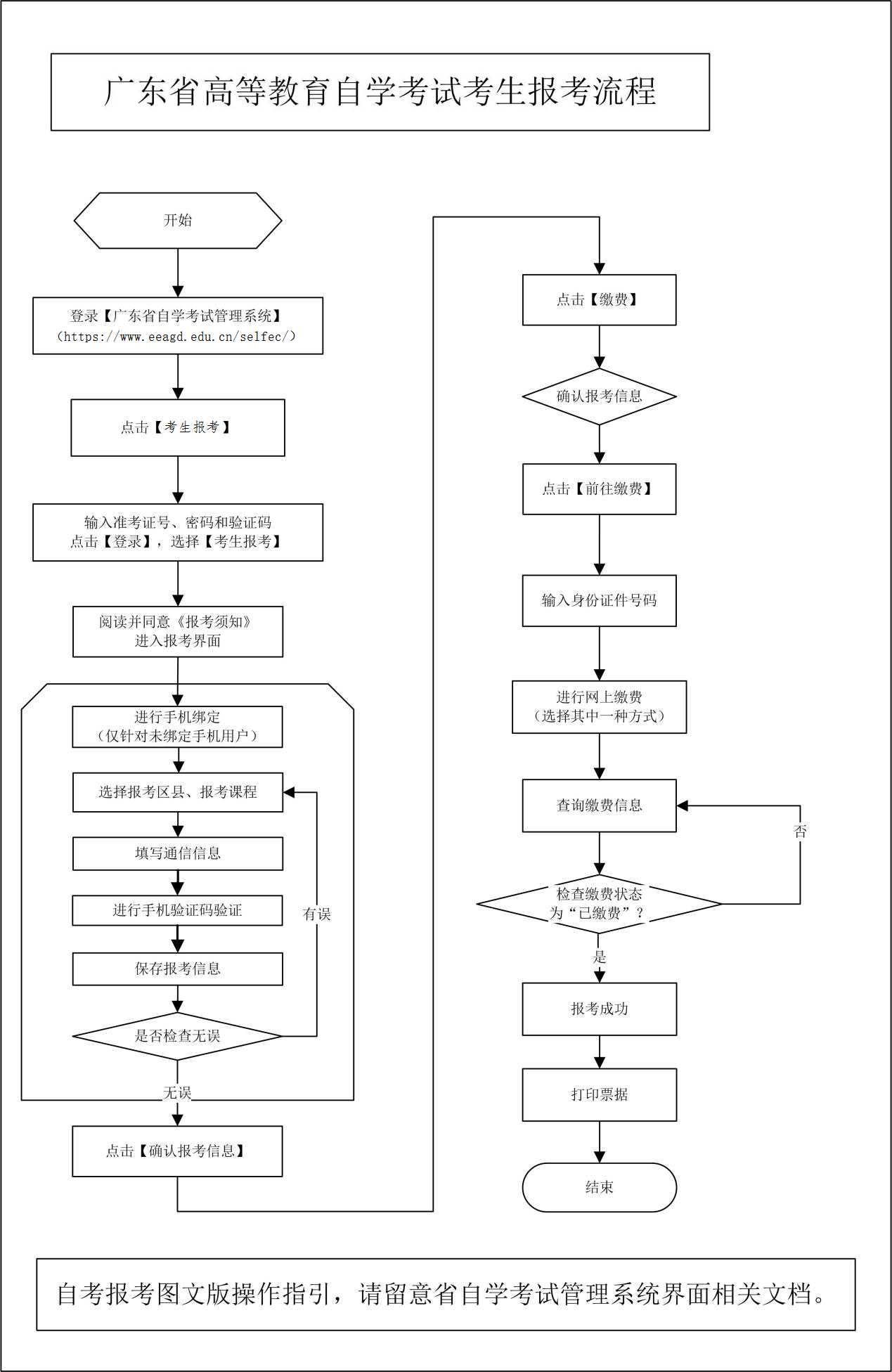
1广东自学考试报名流程步骤

2广东自考新生报名要求
1、预报名。新生通过广东省自学考试管理系统,从【考生入口】通道进行预报名。
新生报名只能选择调整后的专业名称。预报名时考生须录入个人信息并设置个人密码,预报名成功后将得到唯一的预报名号,预报名号仅当次有效。考生预报名成功后还须完成本人手机绑定才能进行正式报名。
2、正式报名。本次正式报名全部网上进行,考生须凭当次预报名号,在规定时间通过广东省教育考试院官方微信小程序进行正式报名。
正式报名成功后将获得唯一准考证号,所有考生务必牢记。考生身份验证过程中采集的证件照是考生在自学考试管理系统中唯一存档照片,将用于包括毕业证照在内的所有自考业务办理。
因面容特征变化等原因无法线上报名或报名信息(含照片)未能通过审核的考生,应及时联系当地自考办按指定途径完成正式报名,7月27日后不予受理。
最新文章
- [21-07-19]中专自考大专怎么报名 满足什么条件
- [21-07-19]广东自考报名流程 2021年10月自考报名时间
- [21-07-14]自考专升本是怎样报名的 条件是什么
- [21-07-13]黑龙江自考报名时间2021年 考哪几门科目
- [21-06-15]自考本科文科类专业有哪些
- [19-12-23]北京自考城市公共交通营运管理(大专)专业介绍
- [19-12-23]北京自考中药学(大专)专业介绍
- [19-12-23]北京自考现代农村经济管理(合作社)(大专)专业介绍
热门文章
- [19-09-28]软件工程自考本科专业课程科目介绍一览表(专业代码B080720)
- [19-09-29]自考本科会计专业课程科目介绍一览表(专业代码B020204)
- [19-09-28]自考本科法律专业课程科目介绍一览表(专业代码C030106)
- [19-09-28]护理学自考本科专业课程科目介绍一览表专业代码B100702
- [19-09-29]英语自考本科专业课程科目介绍一览表(专业代码C050201)
- [19-09-28]自考本科工商企业管理专业课程科目介绍一览表(专业代码B020202)
- [19-09-29]生物工程自考本科专业课程好考吗?有哪些?
- [19-09-29]自考本科行政管理学专业课程科目介绍一览表(专业代码B030302)

成人高考
自学考试
远程教育
研究生
咨格证书
